Det hele startet med at jeg fant ut at jeg ikke klarte å kontrollere utgangseffekten på min Elecraft K2 når jeg skulle kjøre PSK-31 på 40 m når jeg brukte min K2 sammen med effektforsterkeren KPA100. Når man kjører PSK-31 er det viktig å redusere utgangseffekten for å spare PA-trinnet, på en vanlig 100 watts transceiver pleier de fleste å redusere utgangseffekten til 10-25 watt når de kjører PSK-31.
Spesielt på 40 m var det helt galt, med en gang jeg trykket inn PTT og begynte å snakke eller sende PSK-31 gikk utgangseffekten opp i 150 - 200 watt, dette er altfor mye på et PA-trinn som kun er beregnet på 100 watt. På 20m og oppover gikk det fint å regulere ned effekten, og effekten gikk aldri over ca. 110 watt, men på 80 m og spesielt 40 m var kombinasjonen K2 og KPA100 helt utemmelig., men bare på SSB, på CW oppførte K2/KPA100 kombinasjonen seg helt eksemplarisk. K2 har 2 måter å regulere utgangseffekten på avhengig av mode, en måte for CW og en måte for SSB.
Den første modifikasjonen jeg gjorde var å endre verdien på R9 i SSB-modulen KSB2 fra 10 kΩ til 15 kΩ, kutte loddebanen fra basis på transistoren Q1 til pinne 6 på kontakten P1 og lodde inn en ny motstand med verdi på 1 kΩ.
(Se: http://elecraft.365791.n2.nabble.com/K2-ALC-and-power-control-on-40m-SSB-in-K2-100-td5719064.html )
Figur 1: ALC kretsen på KSB2 etter endring av R9 og innsetting av ny motstand Rx.
Denne modifikasjonen gjorde at jeg nå hadde full kontroll på utgangseffekten fra K2 når jeg brukte den sammen med KPA100.
Et annet problem som jeg har slitt med helt siden jeg bygde K2’en var stadig tilbakevendende rapporter på dårlig audio under sending, jeg prøvde ett utall av mikrofoner og innstillinger, men ingenting så ut til å kunne løse problemet. Jeg følte meg tvunget til å akseptere at slik var lyden på K2, og det var flere som meddelte meg det samme at det var ingen K2 som lød noe særlig bra på SSB. LA1DSA Jan Erik bistod sine ører og det ble mange og lange dager og kvelder med forskjellige mikrofoner og innstillinger på 80 m og 60 m, jeg prøvde å lytte på meg selv ved hjelp av webradioer og andre metoder, men jeg klarte aldri å komme til bunns i problemet. Så en dag i oktober hadde jeg en QSO på 80 m motstasjonen nevnte at han syntes det var litt forvrengning på signalet mitt. Dette var hintet jeg trengte for å komme på sporet av hva som var galt. LA3ZA Sverre har en glimrende webside med en liste over alle modifikasjonene på K2, denne websiden finner man på følgende adresse: http://la3za.blogspot.no/p/la3za-unofficial-guide-to-elecraft-k2.html
Jeg satte i gang med å tråle listen til LA3ZA opp og ned og leste detaljene i modifikasjonene, jeg fant en artikkel av KI6WX John kalt “Improving the Performance of the KSB2” spesielt interessant og bestemte meg for å forsøke noen av modifikasjonene som var listet. En del av modifikasjonene var unødvendig på min K2 fordi de allerede var implementert på min K2 fra Elecraft under revisjon av kretskortene brukt i min K2. Men jeg bestemte meg for å gjøre 2 av modifikasjonene som var listet, nemlig den kalt “KSB2 Increased Gain Modification” og den kalt “KSB2 Reduced Intermodulation Distortion Modification”.
“KSB2 Increased Gain Modification” går ut på å øke RF-forsterkning i SSB-modulen KSB2 med 10 dB, dette sikrer at K2 kan kjøre full effekt på 10 m og sørger for å redusere klippingen på mikserkretsen NE602 inngang.

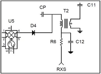
Figur 2: KSB2 slik modulatorkretsen opprinnelig er koblet.
Førts fjernet jeg dioden D4, så byttet jeg om på pinne 2 og pinne 4 på transformatoren T2, dette gjør at jordforbindelsen på transformatoren blir reversert. Så koblet jeg en PN2222 transistor slik at kollektor går til pinne 8 og basis til pinne 4 på modulatorkretsen NE602 og emitter ble koblet til en 82 ohms motstand som så igjen ble koblet til pinne 1 på transformatoren T2. KI6WX John tipset om at man kunne bruke den ene siden av kondensatoren C11 som tilkoblingspunkt og det fungerte utmerket. På kretskortets underside loddet jeg inn en 2,7 kΩ motstand mellom pinne 4 på transformatoren T2 og jord.

Figur 3: Modulatorkretsen på KSB2 etter modifisering.
“KSB2 Reduced Intermodulation Distortion Modification” ble utført ved å lodde en 2,2 kΩ motstand mellom pinne 1 og pinne 2 på modulatorkretsen NE602.
Etter denne modifikasjonen fikk jeg veldig gode rapporter på lyden på min K2 og jeg kjørte blant annet over 300 kontakter i CQ World Wide DX Contesten, men problemet med å kontrollere utgangseffekten hadde kommet tilbake og spesielt på 80 m og 40 m var det vanskelig å kontrollere utgangseffekten når jeg brukte min K2 sammen med PA-trinnet KPA100.
Etter nye runder med tråling i modifikasjonslisten til LA3ZA Sverre kom jeg over følgende link:
http://www.elecraft.com/Apps/Power_Control_Mod.html
Etter noen forsøk frem og tilbake valgte jeg å bytte ut den opprinnelige motstanden på 270 Ω på R98 med en motstand på 1 kΩ.
Nå kan jeg igjen kontrollere utgangseffekten på min K2 og jeg får gode rapporter på TX audio.
Skjemaet til SSB-modulen KSB2 etter modifisering.
Se også denne posten: http://arcticpeak.blogspot.no/2014/10/modifisering-av-ssb-modulen-pa-min.html